Working with Productive.io: How we manage client feedback in projects.
January 31, 2025- by Oriana Calemi
:focal(undefined))
Client feedback is at the heart of every successful project. At Born Digital, we believe that collaboration with our clients doesn’t just enhance the final product—it’s what makes it truly impactful. However, managing feedback effectively can be challenging, especially in complex projects. That’s why we rely on Productive.io, a versatile project management tool, to streamline this process. Here’s how Productive helps us ensure that client input is heard, organized, and implemented efficiently.
:focal())
What is Productive?
Productive is an all-in-one project management tool designed to streamline workflows, enhance communication, and provide clear visibility into project progress. It helps teams collaborate more effectively by organizing tasks, tracking progress, and managing client feedback all in one place.
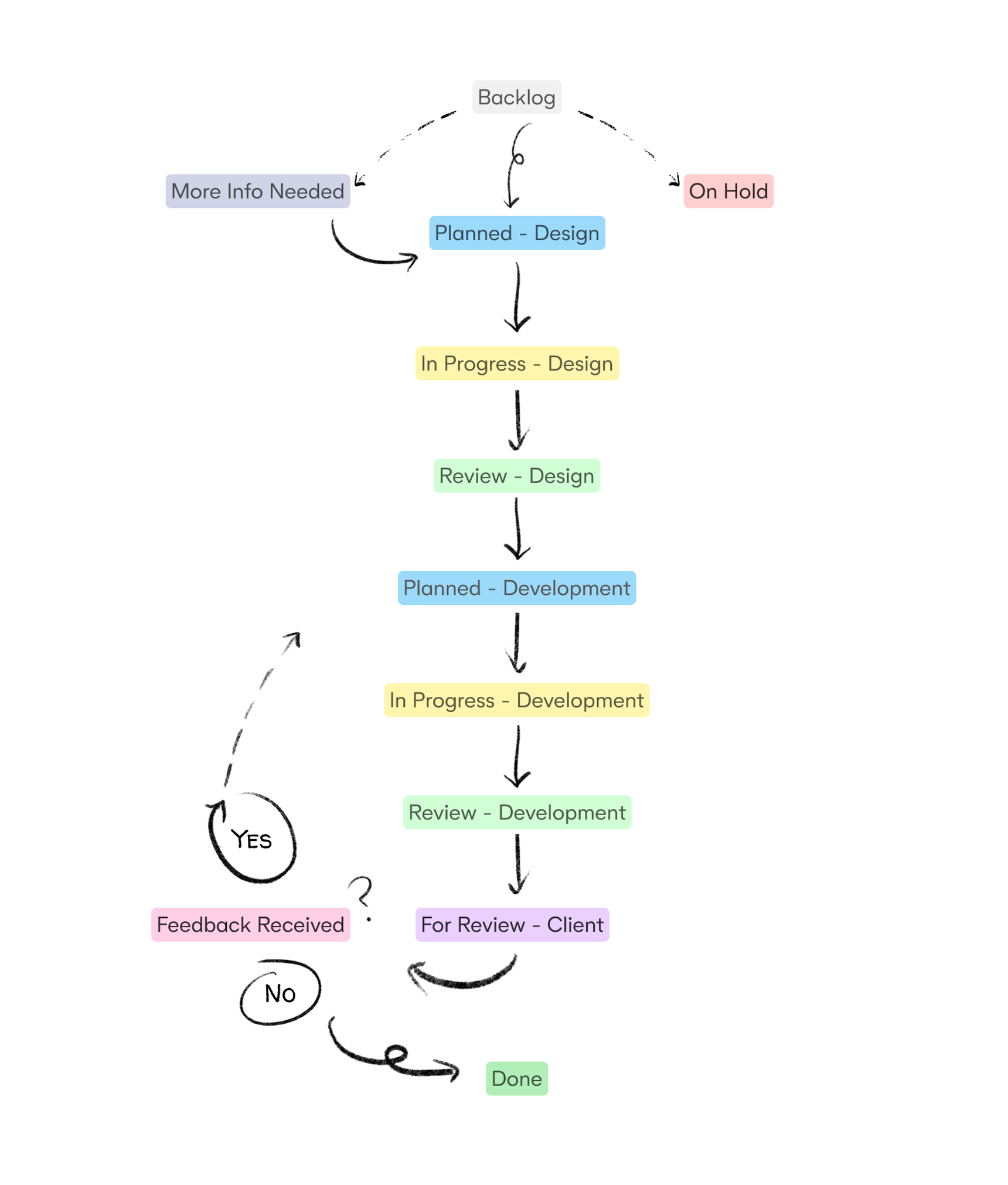
How we use Productive in design and development projects
When starting a design or development project, we ensure a dedicated board is created in Productive, allowing clients to follow the process and progress of the project. Here’s how we set it up:
1. Creating blocks
Once the thinking process is complete and wireframes have been designed, we begin adding the various blocks that will be used throughout the digital product. These could include elements such as a header, footer, or CTA block. Each block is added to the board and given a clear name. At this stage, blocks receive the "Backlog" label, as they have not yet been designed or coded.
If we have questions for the client, the item is labeled "More Info Needed". Likewise, if the client is uncertain about a block's neccesity, we use the "On hold" label.
2. Design Process
When we're ready to start the design phase, the relevant items receive the "Planned - Design" label. The designer then schedules when work on the design will begin. As soon as work on a specific block starts, the label changes to "In progress - Design", ensuring a clear structure for ongoing tasks.
Once a block is completed, it's label changes to "For review - Design". During this phase, we conduct an internal review, evaluating each block individually. Blocks that need further refinement are relabeled as "In Progress - Design", while approved blocks move to the development phase with the label "Planned - Development".
At this stage, the designer ensures that each block is documented with a screenshot and additional information for the developers, such as optional features (e.g., the ability to add a button or remove an image).
:focal())
3. Development Process
The developers then begin implementing the blocks. They use the "In progress - Development" label to indicate ongoing work. Once a block is ready for internal review, its status changes to "Review - Development".
4. Client handoff and Feedback
Once the entire digital product has been internally reviewed, we involve the client in the process. Each block is labeled "For review - Client", signaling that the client can begin testing and providing feedback. Any received feedback is tracked using the "Feedback Received" label, allowing us to efficiently manage and implement necessary adjustments.
:focal())
The benefits of Productive
Productive has significantly improved communication and collaboration between designers, developers, and clients. This structured approach allows us to:
Maintain transparency throughout the project lifecycle
Manage tasks with greater precision
Deliver high-quality digital products faster
By leveraging Productive, we’ve streamlined the design and development process, ensuring every project is executed efficiently and meets our clients’ expectations.
Conclusion
Managing client feedback is both an art and a science. With Productive, we’ve found a way to balance creativity with structure, ensuring that every voice is heard and every project runs smoothly. By centralizing communication, prioritizing tasks, visualizing progress, and streamlining approvals, we’re able to deliver designs that exceed expectations.
At Born Digital, we’re not just building websites—we’re building partnerships.